Instance Verification Kit (IVK)
spin lock @ [18139+29+/linux-3.19-rc1/drivers/net/ethernet/3com/typhoon.c]
Instance Signature: command_lock
|
The Matching Pair Graph:
|
|
Function Name
|
Control Flow Graph (CFG)
|
Events Flow Graph (EFG)
|
Source Correspondence
|
|
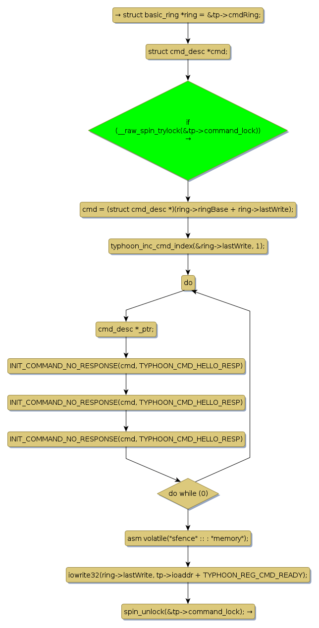
typhoon_hello
|
|
|
[14615+13+/linux-3.19-rc1/drivers/net/ethernet/3com/typhoon.c]
|
|
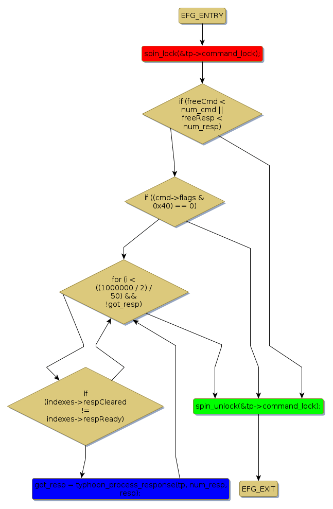
typhoon_issue_command
|
|
|
[17817+21+/linux-3.19-rc1/drivers/net/ethernet/3com/typhoon.c]
|
|
typhoon_process_response
|
|
|
[15247+24+/linux-3.19-rc1/drivers/net/ethernet/3com/typhoon.c]
|